当覆盖层激活时,这些内容将被隐藏
您网站的其他内容...
期望SOLIDWORKS标准化协同设计平台能够给星亿带来不一样的改变普华信息销售总监何苗随后星亿平台官网,普华信息技术总监吴夏杰...
1、苏黎世州银行Zurich Cantonal Bank瑞士最大星亿开户的州银行和第四大银行,总资产超过1100亿瑞士法郎二瑞士...
星亿星娱乐旗下艺人众多,个个才华横溢,星光熠熠#提到星亿星娱乐,不得不说星亿娱乐主管的几位超人气艺人就是张晨光啦他以其深邃的眼神...
炒股就看金麒麟分析师研报,权威,专业,及时,全面,助您挖掘潜力主题机会! 9月17日,一则来路不明的“小作文”在二级市场...
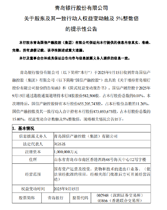
9月17日金融一线消息,青岛银行发布公告称,该行于2025年9月15日收到青岛国信产融控股(集团)有限公司(以下简称“国信产...
风电设备板块午后震荡走高,金风科技冲击涨停,金雷股份涨超8%,明阳智能、海力风电、三一重能跟涨。...
17日午后,AI巨头涨势扩大,港股AI核心工具——港股互联网ETF(513770)溢价上攻,场内价格现涨超3%,日线9连涨,...
蔚来-SW(09866)盘中涨超8%,高见55.45港元,创去年10月以来新高。截至发稿,股价上涨7.64%,现报54.9...
9月16日金融一线消息,中国人民银行今日以固定利率、数量招标方式开展了4185亿元7天逆回购操作,操作利率持平于1.40%。...
OpenAI 已聘请埃隆・马斯克旗下 xAI 公司的前财务负责人迈克・利伯托雷,担任这家人工智能初创公司的业务财务官,负责...
以色列网络安全初创公司 Vega 于周二宣布,已在早期融资轮次中筹集 6500 万美元,公司估值由此达到 4 亿美元。 ...
9月16日,京东联合贵州茅台酒举行“京东品酒会”,在会上,刘强东谈到,今天感觉最为荣幸、最为开心、最为感动的一点是茅台集团季...
9月16日,京东联合贵州茅台酒举行“京东品酒会”,在会上,刘强东谈到行业内卷时表示 ,国家反内卷非常对,他表示,内卷有两种卷...